Arduino Nano Schematic : Arduino Nano Disconnecting From Pc On Plugging In 3 3v Nrf24l01 Into Pcb Electrical Engineering Stack Exchange / This design is different from the official nano schematic, and i …

Arduino Nano Schematic : Arduino Nano Disconnecting From Pc On Plugging In 3 3v Nrf24l01 Into Pcb Electrical Engineering Stack Exchange / This design is different from the official nano schematic, and i …. Out of these 8 are analog input pins and 14 digital input/output pins (of which 6 can be used as pwm outputs). The board enables the easy interface of many devices and sensors. The board is going to be based around an arduino nano, so it will be a board that i will solder a nano to along with other components. Active 1 year, 11 months ago. Arduino nano every pinout, specifications, schematic & datasheet.

The only thing that would change is which pins you're connected to. Arduino nano atmega238pch340g v30 pcb layout. The board enables the easy interface of many devices and sensors. Arduino nano 3.1 item# armb‐0022. This will allow you to make larger programs than with the arduino uno (it has 50% more program memory), and with a lot more variables (the ram is 200% bigger).

A000005 Arduino Nano
A000005 Arduino Nano from media.digikey.com
You could buy something like this cheap nano form factor. The arduino nano every is a pin equivalent and evolved version of the arduino nano board. Watch 142 fork 951 code. It comes with an even more powerful processor atmega4809 (20mhz) and a larger ram capacity of 6 kb (3 times). Arduino nano every pinout, specifications, schematic & datasheet. Arduino nano schematic file for eagle. Arduino nano 3.1 item# armb‐0022. Hi could someone check my arduino nano schematic, i ordered the pcb board and tried to burn the bootloader but i didn't succeed so i thought that the problem could be from the schematic.

Arduino nano pinout description the arduino nano pins, similar to the uno, is divided into digital pins, analog pins and power pins.

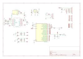
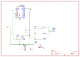
It comes with an even more powerful processor atmega4809 (20mhz) and a larger ram capacity of 6 kb (3 times). This article discusses about the technical specs most importantly the pinout and functions of each and every pin in the arduino nano board. Reference design of arduino nano 3.0. Hi could someone check my arduino nano schematic, i ordered the pcb board and tried to burn the bootloader but i didn't succeed so i thought that the problem could be from the schematic. This article discusses about the technical specs most importantly the pinout and functions of each and every pin in the arduino. Although in most cases the functionality is similar or even identical to the original, there may be some differences. Use the nano schematic as a reference, and replace the 168 with the 328 from the uno schematic. This design is different from the official nano schematic and. Intergrating arduino nano board into pcb design greetings, i'm excited to learn pcb design in fusion and it came at a great time because i want to design my first pcb board this year. Thus, select the one for 328 chip or 328 old bootloader. 06/11/2014 10:18:30 d:\downloads\arduinonano30eagle\arduino nano2.sch (sheet: The nano can sketch is configured for the obd2 port speed 500kbps and will listen to the can bus starting with can id 0x128. Step / iges, rendering, september 14th, 2020 automatic hand wash machi.

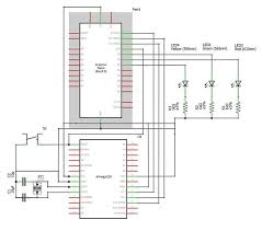
Arduino nano schematic file for eagle. Active 1 year, 11 months ago. The arduino nano every is an evolution of the traditional arduino nano board but features a lot more powerful processor, the atmega4809. Each arduino (i/o) pin including the 5v dc and gnd pins are available for easy connection to the sensors and other devices. I will show you how to build a diy arduino board, the key things you need and stuff.

Push Nano S Button Arduino Project Hub
Push Nano S Button Arduino Project Hub from hackster.imgix.net
Kengdahl changed the title arduino nano 33 ble pinout documentation is incorrect arduino nano 33 ble pinout and schematics are incorrect feb 4, 2021. This is the schematic of arduino nano based on ch340g usb to uart converter The nano board weighs around 7 grams with dimensions of 4.5 cms to 1.8 cms (l to b). Arduino nano schematic file for eagle. Reference design of arduino nano 3.0. The board is going to be based around an arduino nano, so it will be a board that i will solder a nano to along with other components. May 21, 2021, 4:23am #1. It is a smallest, complete, and breadboard friendly.

Copy link member per1234 commented mar 17, 2021.

Is there any news on this? Hi could someone check my arduino nano schematic, i ordered the pcb board and tried to burn the bootloader but i didn't succeed so i thought that the problem could be from the schematic. Arduino nano v3nano is one of the smallest arduino boards. Physically, it is missing power jack. Watch 142 fork 951 code. I can find several iterations of the nano schematics and they are all different one has a scottky diode between vusb and vin, one has a 'varistor' and one. The only thing that would change is which pins you're connected to. Reference design of arduino nano 3.0. Due to its size, the board is often used in projects where compactness is important. The nano can sketch is configured for the obd2 port speed 500kbps and will listen to the can bus starting with can id 0x128. Arduino nano schematic file for eagle. Hi, where can i find a genuine circuit diagram for the arduino nano every please? Arduino nano 33 ble enclo.

Although in most cases the functionality is similar or even identical to the original, there may be some differences. Is there any news on this? Arduino nano schematic file for eagle. The board is going to be based around an arduino nano, so it will be a board that i will solder a nano to along with other components. Arduino nano is a surface mount breadboard embedded version with integrated usb.

Pcb Schematic Question Is It Necessary To Include The Antenna For The Bluetooth Ic Making My Own Arduino Nano Clone Electrical Engineering Stack Exchange
Pcb Schematic Question Is It Necessary To Include The Antenna For The Bluetooth Ic Making My Own Arduino Nano Clone Electrical Engineering Stack Exchange from i.stack.imgur.com
Physically, it is missing power jack. Thus, select the one for 328 chip or 328 old bootloader. Step / iges, rendering, september 14th, 2020 automatic hand wash machi. You could buy something like this cheap nano form factor. Arduino nano atmega238pch340g v30 pcb layout. 7 march, 2018 via smart recognition module recognizes emotion, face, age & gender; I can find several iterations of the nano schematics and they are all different one has a scottky diode between vusb and vin, one has a 'varistor' and one. In this episode of addohms.

This arduino nano pinout diagram reference is a handy guide for using this board:

This article discusses about the technical specs most importantly the pinout and functions of each and every pin in the arduino. Arduino nano atmega238pch340g v30 pcb layout. Arduino nano every pinout is explained in detail in this post. Arduino nano schematic file for eagle. May 21, 2021, 4:23am #1. This is the schematic of arduino nano based on ch340g usb to uart converter Out of these 8 are analog input pins and 14 digital input/output pins (of which 6 can be used as pwm outputs). Arduino nano pinout description the arduino nano pins, similar to the uno, is divided into digital pins, analog pins and power pins. I see a0 is still associated with ain3 in the schematics both pdf and eagle. The nano has two more analog … The board is going to be based around an arduino nano, so it will be a board that i will solder a nano to along with other components. Arduino nano schematic file for eagle. Or you could build your own custom.

This will allow you to make larger programs than with the arduino uno (it has 50% more program memory), and with a lot more variables (the ram is 200% bigger) arduino nano. The nano can sketch is configured for the obd2 port speed 500kbps and will listen to the can bus starting with can id 0x128.

Comments